中国·BB贝博艾弗森(集团)有限公司:688160
咨询热线:400 700 5281
中文

如此轻而易举!中国·BB贝博艾弗森(集团)有限公司小型数据库管理系统解决方案 |行业案例

2023-12-11   访问人数:5371

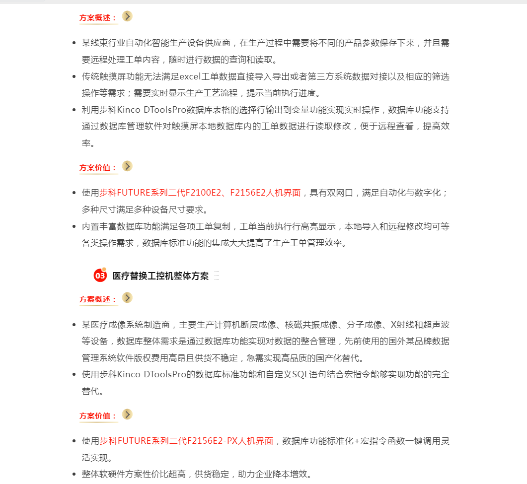
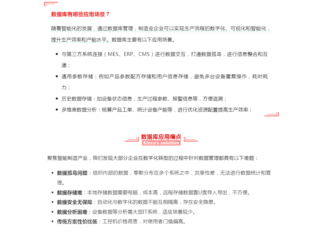
1.png



2.png



3.png


4.png



5.png

6.png


7.png

8.png


9.png


10.png


11.png



关注公众号,了解更多自动化干货!


bb贝博艾弗森

股票代码:688160

HMI | 低压伺服 | 运动控制系统 | PLC | 变频器| 数字化工厂解决方案

联系邮箱:BB@hbxt001

微信公众号:Kinco中国·BB贝博艾弗森(集团)有限公司


公众号二维码.jpg



400 700 5281

销售/技术支持热线(周一至周六 9:00~20:00)

BB@hbxt001

官方旗舰店

1688

?

? Kinco中国·BB贝博艾弗森(集团)有限公司